站群导航
苏州工业园区教育网
初高中
苏州大学附属中学
南京航空航天大学苏州附属中学
西安交通大学苏州附属中学
星海实验高级中学
第一中学
东沙湖实验中学
西安交通大学苏州附属初级中学
青剑湖实验中学
星浦实验中学
星海实验初级中学
人大附中苏州学校
九年一贯制学校
星港学校
星湾学校
金鸡湖学校
中科大附中独墅湖学校
景城学校
星洋学校
朝前路实验学校
东延路实验学校
莲花学校
娄葑学校
星湖学校
文景实验学校
至和实验学校
小学
新城花园小学
星海小学
第二实验小学
方洲小学
文萃小学
第三实验小学
星洲小学
娄葑实验小学
车坊实验小学
唯亭实验小学
跨塘实验小学
胜浦实验小学
东沙湖小学
星浦小学
青剑湖小学
幼儿园
新洲幼儿园
天域幼儿园
尚城幼儿园
星慧幼儿园
华林幼儿园
钟园幼儿园
东港实验幼儿园
东兴路幼儿园
斜塘街道莲花幼儿园
唯亭街道怡邻幼儿园
胜浦街道吴淞幼儿园
胜浦街道滨江苑幼儿园
苏州工业园区岚谷云幼儿园
独墅湖幼儿园
九龙仓幼儿园
名城苏桐幼儿园
环洲幼儿园
锦溪幼儿园
加优海尚壹品幼儿园
文景幼儿园
其他
教师发展中心
冷泉港亚洲DNA学习中心
外国语学校
关心下一代委员会
博爱学校
仁爱学校
开放大学附属综合高中
手机版
微信二维码
登录
|
注册
|
退出
×
搜索过于频繁,请输入验证码
欢迎来到
苏州工业园区星湾学校
,今天是
网站首页
校园新闻
通知公告
学校简介
学生活动
党建团队
每周菜谱
校长信箱
您的位置:
首页
>
总务后勒
>
学校采购
>
采购公告
>
详细内容
采购公告
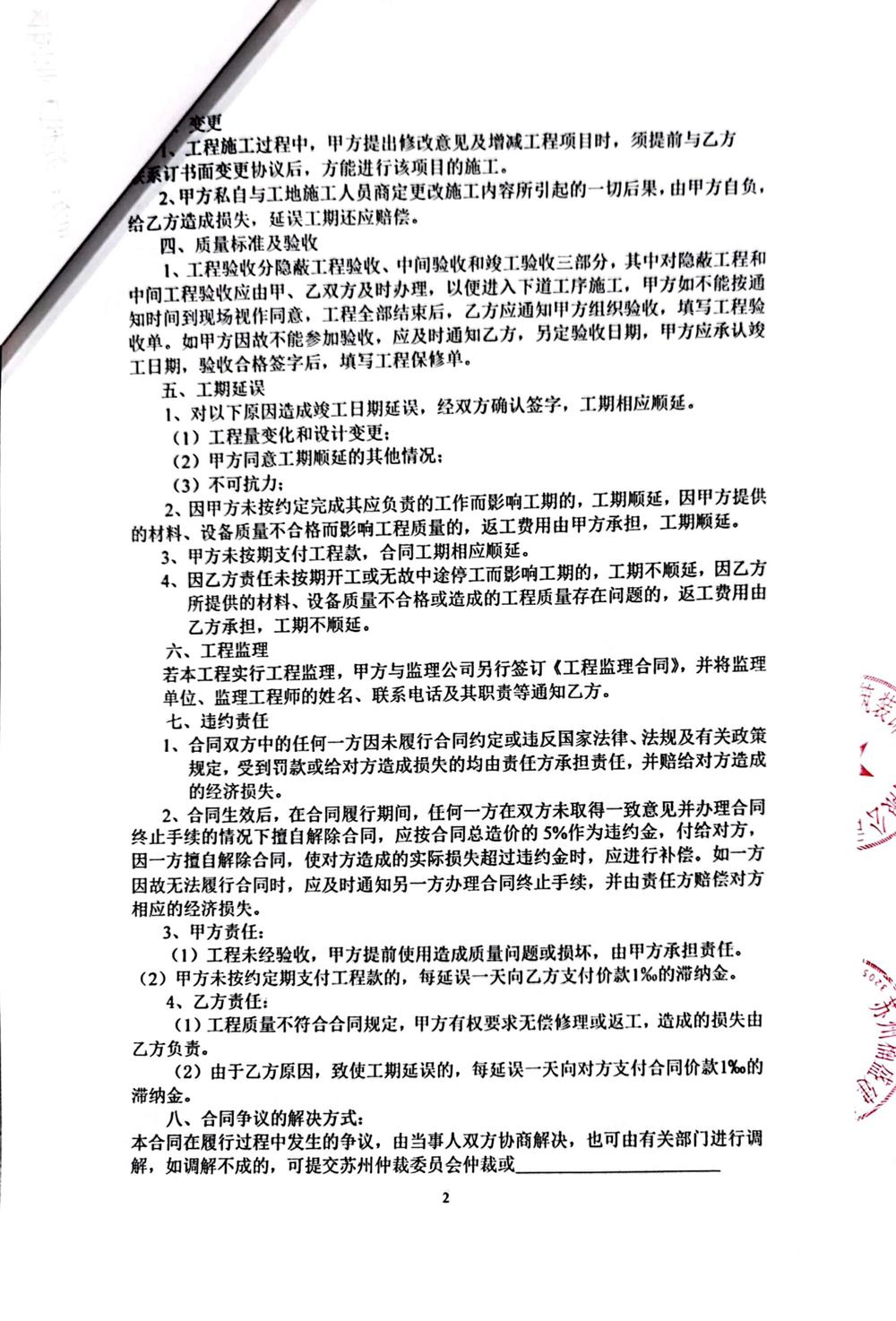
2020年星湾学校零星维修工程中标单位公示
来源:
发布时间:2020-07-11 15:25:47
浏览次数:
次
【字体:
小
大
】
终审:星湾总务处
分享到:
【打印正文】
×
账号+密码登录
用户名
密码
验证码
未注册的手机号在初次登录时会自动注册为网站会员。
登 录
还没有账号?
立即注册
账号+密码登录
还没有账号?
立即注册